电脑组装小白入门基础知识,电脑组装常识
看着电商平台琳琅满目的硬件,听着朋友口中晦涩的“i7、RTX、DDR5”,你是否对组装一台属于自己的电脑既充满向往又望而却步?别担心,2025年的今天,硬件生态比以往更成熟,标准更统一,正是小白入门电脑组装的最佳时机。这篇指南将剥开技术术语的外壳,用最直白的语言,带你一步步揭开电脑组装的神秘面纱,避开那些新手必踩的坑,让你第一次动手就能体验到“点亮”主机的成...
如何学组装电脑视频,组装电脑教
随着科技的飞速发展,2025年已成为DIY电脑组装的热潮年。还记得去年底Intel发布新一代Core Ultra处理器和AMD推出Ryzen 8000系列时,硬件圈掀起一阵狂潮吗?现在,越来越多的人希望通过视频教程掌握组装技能,这不仅省钱,还能定制个性化高性能电脑。但问题是,面对海量视频资源,新手往往感到无从下手。别担心,作为知乎专栏老手,我深入研究了202...
细胞重编程治疗肺病:肺细胞再生
细胞重编程治疗肺病:肺细胞再生在医学领域,肺病一直是困扰人类健康的重大难题。传统的治疗方法往往存在诸多局限,难以从根本上修复受损的肺组织。而近年来,细胞重编程技术的出现,为肺病的治疗带来了新的曙光,其核心在于实现肺细胞的再生,有望为众多肺病患者带来治愈的希望。细胞重编程,简单来说,就是将已经分化的细...
怎么学组装电脑,怎么自学组装电脑
2025年,DIY装机市场热度不减反增。面对琳琅满目的硬件和层出不穷的新技术,很多跃跃欲试的新手常感到无从下手。别担心,组装电脑并非高不可攀的“技术活”,它更像是一场精心策划的“积木游戏”。掌握核心逻辑,避开常见误区,你也能轻松打造属于自己的性能怪兽或性价比神机。本文将手把手带你拆解学习组装电脑的全过程,从理论认知到实战操作,助你从“装机小白”蜕变为“攒机达...
组装电脑的流程步骤,组装电脑的正确流程
组装电脑不再是技术宅的专属,2025年,随着AI辅助工具和模块化组件的普及,DIY主机已成为主流趋势。据最新数据,2025年全球DIY市场增长30%,新玩家如Intel第15代处理器和NVIDIA RTX 50系列显卡的上市,让组装过程更高效且个性化。本文将从零开始,详解每个步骤,助你打造梦想主机。无论你是新手还是老鸟,都能避免常见坑点,享受创造乐趣。
器官移植生物打印:实时打印器官
器官移植一直是现代医学领域中拯救生命、改善患者健康状况的重要手段。供体器官的严重短缺却成为了制约这一技术广泛应用的关键瓶颈。每年都有大量患者在漫长的等待中失去了宝贵的生命,无数家庭因此陷入悲痛。传统的器官移植依赖于合适的捐赠者,不仅匹配难度极大,而且还面临着免疫排斥等诸多复杂问题。在这样的背景下,生...
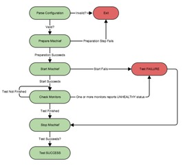
组装电脑的流程图,组装电脑的流程图片
2025年初,当英特尔酷睿Ultra 200系列和AMD锐龙9000掀起新一轮性能狂欢,当RTX 5060显卡以甜品级价格带来光追新境界,你是否也按捺不住亲手组装一台性能怪兽的冲动?别被密密麻麻的线缆和闪着金属光泽的配件吓退!本文将以清晰的组装流程图为核心,结合2025年最新的硬件特性和防坑指南,手把手带你拆解装机全流程,让DIY从入门到精通只差这一篇。
如何学组装电脑系统,怎么学组装电脑配置
看着满桌的CPU、主板、显卡、内存条和机箱电源线材散落一地,你是否既兴奋又有点手足无措?2025年,随着14代英特尔酷睿和AMD锐龙8000系列处理器的普及,以及DDR6内存标准的逐步落地,DIY装机市场迎来了新一轮的硬件迭代热潮。越来越多的年轻人不再满足于品牌整机的同质化,渴望亲手打造一台性能强悍、外观酷炫且完全符合自己需求的“梦中情机”。面对复杂的接口、...
基因驱动技术控制细菌:抗生素替代
基因驱动技术作为一种新兴的生物技术手段,近期在控制细菌领域展现出了巨大潜力,尤其在实现抗生素替代方面引发了众多关注。随着抗生素耐药性问题日益严峻,传统 antimicrobial 药物的效果逐渐减弱,寻找新的细菌控制策略迫在眉睫。基因驱动技术通过改造生物体的基因传递方式,能够有针对性地改变细菌的遗传...
脑机接口治疗疼痛:植入设备调节
脑机接口技术作为近年来备受瞩目的前沿领域,为医疗领域带来了诸多新的希望与可能,尤其是在疼痛治疗方面展现出了独特的潜力。通过植入设备来调节神经系统,脑机接口有望为饱受疼痛折磨的患者开辟一条全新的、更为有效的治疗途径。疼痛,作为一种复杂而又常见的生理体验,常常给患者的生活质量带来严重影响。传统的疼痛治疗...
